已完成連結複製

知本老爺酒店

正在傳送表單資料

請稍候片刻

半日遊行程

【注意事項】

  • 以上行程除 敲敲打打樹皮燈 需6人成行,其餘皆2人以上成行,不足3歲者占位(提供安全座椅或增高墊),不供餐及活動體驗等,並不列入出團人數。
  • 派車需依當天人數與行程點派車。
  • 如需行程當日回程(飛機、火車),請安排於14:00或17:00後時段班次。
  • 如遇因氣候或其他因素停止或變動,請依現場公告為準,恕不另行通知,請見諒。
  • 以上費用包含導覽、礦泉水、250萬旅遊保險、醫療險20萬。
  • 以上行程請於出發前三日來電報名,服務中心分機833/879。
  • 以上行程經辦理完成確認後,若因個人因素取消,需提前兩天告知,於出發前一日17:00以前取消者,則將酌收全額之1/2費用,出發前一日17:00之後,則將全額收取。
  • 參加上述行程之房客,敬請提早5-10分鐘於大門口集合,準時出發。

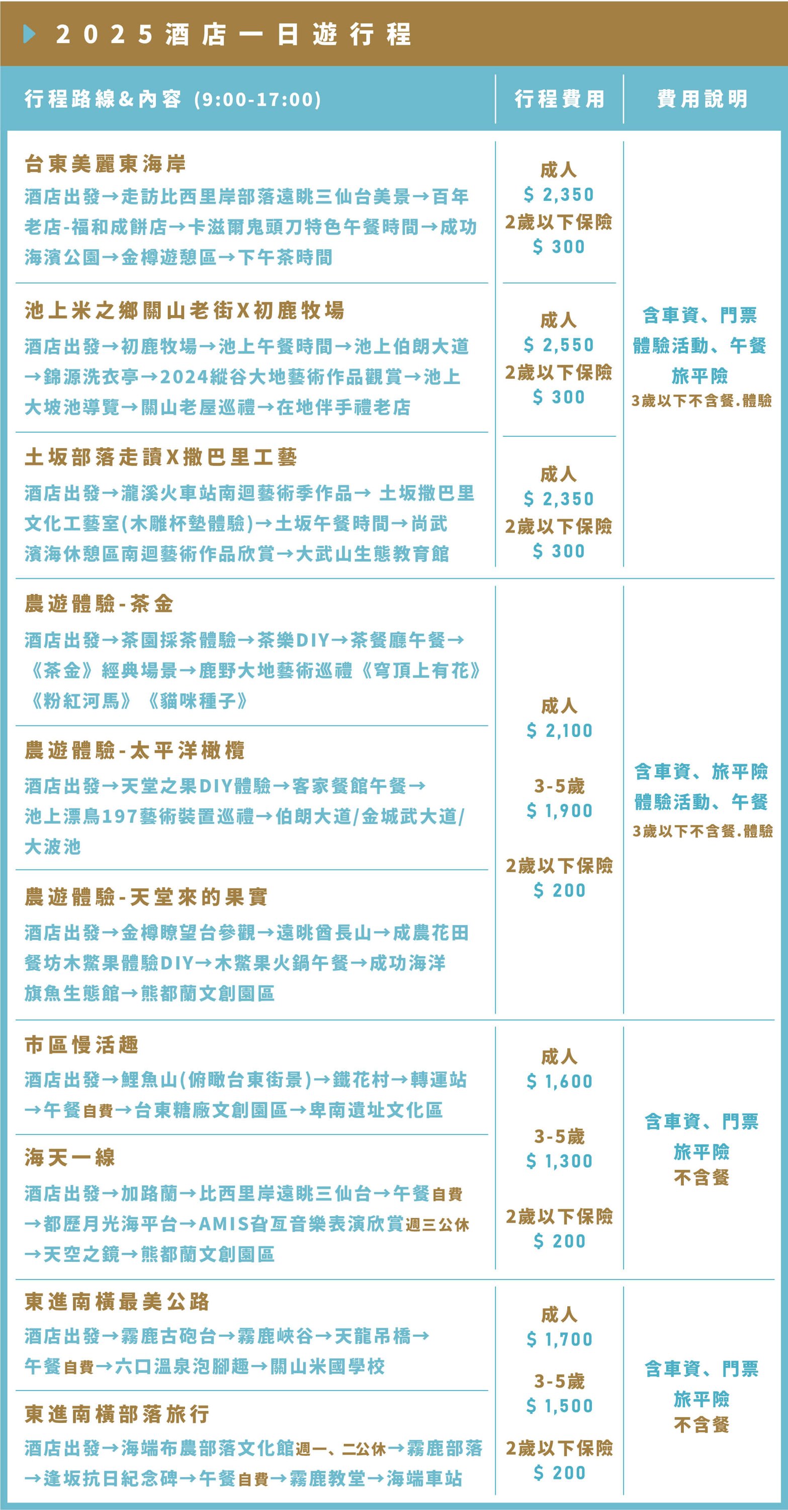
一日遊行程

【注意事項】


  • 以上行程為4人以上成行,成行人數以成人計算,不足3歲者占位(提供安全座椅),不列入出團人數。
  • 若需當日回程(飛機、火車),請安排於18:00後時段班次。
  • 派車需依當天人數與行程點派車。
  • 如遇因氣候或其他因素停止或變動,請依現場公告為準,恕不另行通知,請見諒。
  • 保險:旅行業責任保險 200 萬意外險暨 20 萬醫療險。
  • 以上行程請於出發前三日來電報名,服務中心分機833/879。
  • 以上行程經辦理完成確認後,若因個人因素取消,需提前兩天告知,於出發前一日17:00以前取消者,則將酌收全額之1/2費用,出發前一日17:00之後,則將全額收取。
  • 參加上述行程之房客,敬請提早5分鐘於大門口集合,準時出發。



本網站使用COOKIES為您提供更好的用戶體驗,請您詳閱 COOKIES使用政策。您可以同意或拒絕本公司蒐集您的COOKIES,但為了使您有更好的瀏覽體驗,本公司仍將處理必要的COOKIES資料。